我校团队研发的天医(Tianyi)大模型成果在Information Fusion期刊发表

时间:2025-09-10浏览:11

我校曹鹏研究员团队联合北京中医药大学谷晓红教授等团队,在人工智能领域顶级期刊Information Fusion(中科院1TOP期刊影响因子15.5)在线发表了题为“Tianyi: A traditional Chinese medicine all-rounder language model and its real-world clinical practice”的最新研究成果。该研究创新性地以中医辨证论治逻辑体系为指导,首次系统构建了基于读书-临证-跟师的多阶段训练策略的中医大语言模型-天医。天医在知识问答、病因分析、证候诊断、治法决策、处方组合、中医临床药效预测等多个方面表现出卓越性能,成为全球首个以中医辨证论治逻辑体系为核心、兼具临床实践能力的专业大语言模型。我校青年博士后刘智为论文第一作者,首都医科大学北京世纪坛医院杨涛和中国中医科学院望京医院王静为论文的共同第一作者。研究获得了国家重点研发计划(2023YFC2308200)及国家自然科学基金项目(82205317, 82405609)等资助。

  

大语言模型(LLM)的发展显著提升了人工智能的拟人化水平和综合性能,并在多个领域展现出强大能力。然而,在专业知识体系复杂的中医领域,通用大模型及现有中医大模型仍面临专业知识匮乏、幻觉现象突出、部署成本较高等挑战。针对这些难题,研究团队基于中医任务特点,在平衡性能与部署成本的前提下,开发了参数量为76亿的中医大语言模型——天医。该模型整合了上百册国家规划教材、3万部中医经典与名医专著、2000余篇学术论文、3万例脱敏临床病历,并纳入2万条结构化知识图谱,总计涵盖34亿个高质量中医语义单元。通过多阶段训练策略,天医实现了对中医知识体系的深度理解。进一步,团队以中医通用问答、证候诊断、治法决策和处方生成为核心任务,通过指令微调与KTO强化学习,确保模型输出严格遵循中医临床辨证论治逻辑。

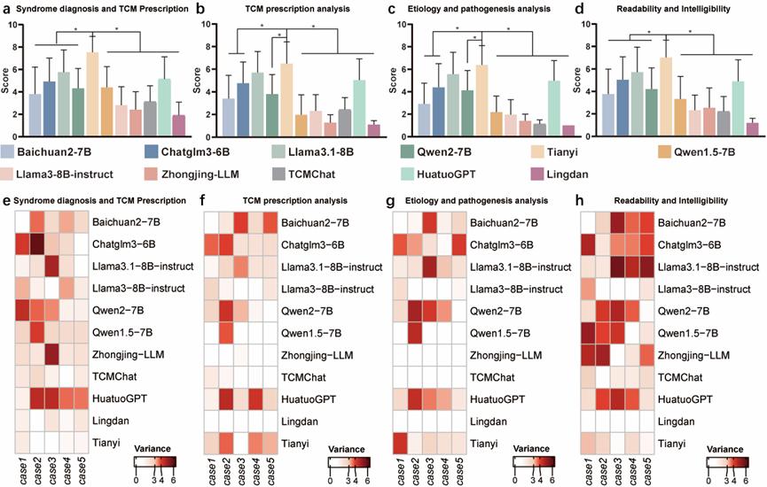
天医大模型在多项测试中展现出优异的中医药专业能力,综合表现超越现有模型。 具体评测结果显示:天医在中医考试中准确率达 75.38%,临床处方生成的F1值为 81.21%,中医药问答Rouge-L得分达 46.83%,显著优于包括HuatuoGPT2Zhongjing-LlamaQwenBaichuan在内的同类模型。天医具备真正的临床推理能力,不仅能回答事实性问题,还可实现:(1)证候辨证;(2)治则治法制定;(3)中药处方生成;(4)病机与方义解释;(5)临床试验结果预测。这些能力为目前已知非推理类大模型及其他中医药大模型所不具备。天医支持零样本(Zero-Shot)推理,在未经历专门训练的临床预测任务中表现优异,展现出强大的泛化与涌现能力。

 天医大模型将有力推动中医药知识的系统化与数字化进程。 该研究提炼出“任务定义-语料构建-模型适配-多维验证”的系统工程路径,形成可复制、可推广的“天医模式”。该模型有助于增强AI在辅助临床决策方面的能力,提升诊疗一致性:对年轻中医师和基层医生而言,天医可作为“AI顾问”,提供从辨证、立法到处方的全流程辅助,降低因经验不足导致的诊疗误差。天医还将改变中医药教育与传承模式,学生和研究者可通过与模型交互,深入理解中医理论、名家经验与方剂配伍规律,显著提高学习效率。同时,天医助力中医药临床研究与药物发现,能够基于临床数据预测方剂疗效与不良反应,为临床试验设计、方剂优化及中药新药研发提供新思路。

 “天医大模型”,取自星神“天医星”,即为“天道之医”,融合我国古代哲学思想和中医学思想,蕴含“天人合一”的医理精髓。“天医大模型”将充分汲取中国古代医学智慧,融入人工智能和现代医学技术,与时俱进服务健康中国建设,增进民生健康福祉。

 原文链接:

https://www.sciencedirect.com/science/article/abs/pii/S1566253525007353